转发教育厅通知,请有意愿报名者于2016年3月10日前将相关纸质材料报送至我校国际合作与交流处。地址:办公楼416房间,电话:63556926
附件:
1、
郑州轻工业学院赴国(境)外学生项目申请表.doc
2、
汉语国际推广基地院校名单.jpg
3、
申请人信息表.jpg
4、
项目介绍(1).jpg
项目介绍(2).jpg
附:
关于选拔优秀学生赴爱尔兰国立科克大学攻读国际
汉语教育硕士学位项目的通知
各有关汉语国际推广基地院校:
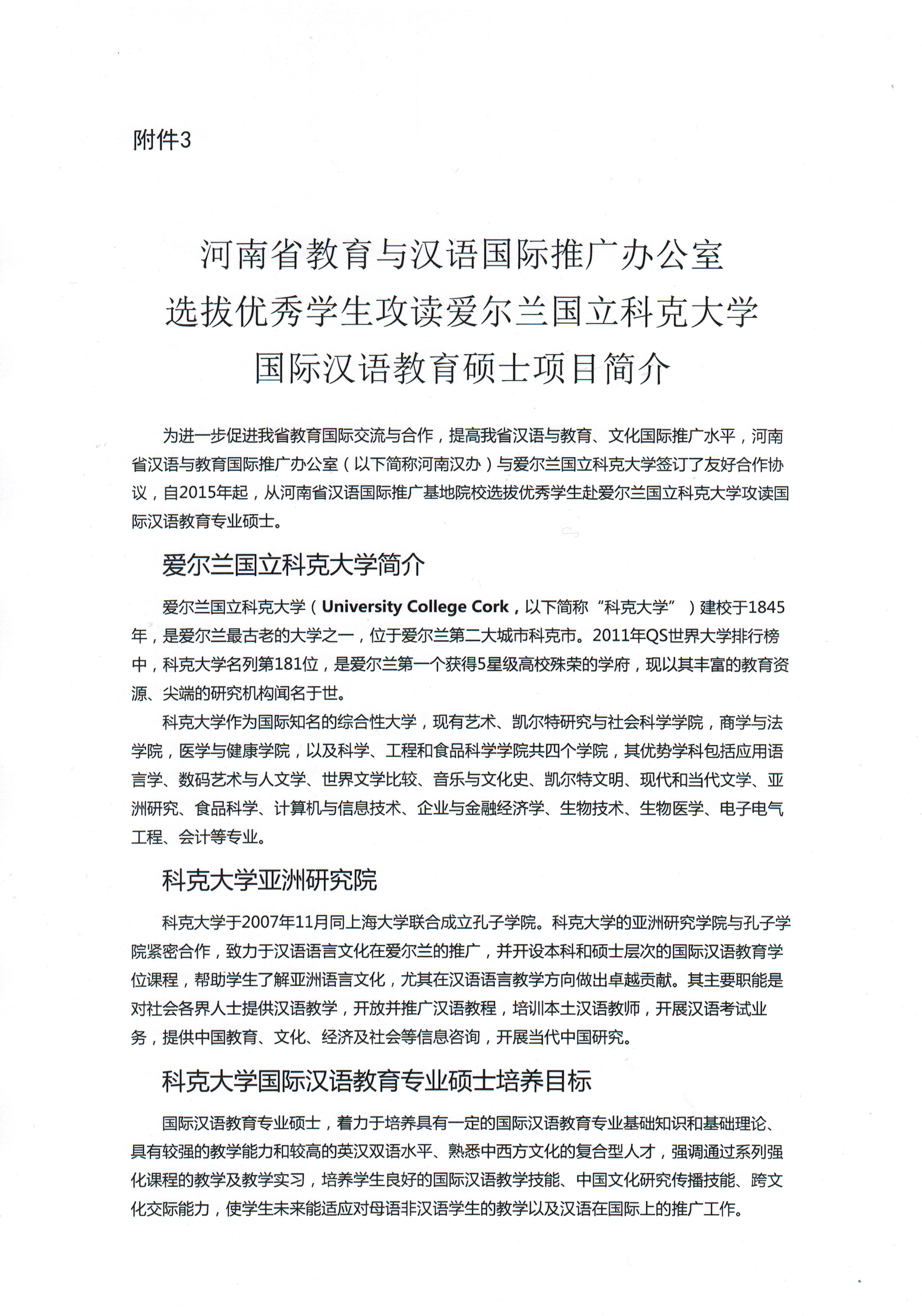
为促进我省教育国际交流与合作,提高汉语国际推广综合水平, 2015年我厅与爱尔兰国立科克大学( lniversjtv College Cork)签订了友好合作协议,并于2015年9月选派了第一批优秀学生赴爱尔兰国立科克大学攻读国际汉语教育专业硕士,取得了初步成效。
为落实2015年全省汉语国际推广基地工作会议精神,进一步加强我省汉语国际推广高层次人才培养力度,扩大汉语国际推广高层次人才培养规模,请你们认真组织推荐本校优秀学生参加该项目,具体事宜通知如下:
一、推荐人选
l.教育学、汉语国际教育、汉语言文学、外语或其他相关专业应届本科毕业生:
2.具备良好的政治和业务素质,热爱祖国,热爱汉语国际推广事业,具有奉献精神,有较强的组织纪律性和团队协作精神,品行端正,无犯罪记录;
3.身心健康,具有良好的心理素质和适应能力;
4.普通话达到二级甲等及以上水平,英语具有较强的英语口头和书面表达能力;
5.本科阶段各科成绩平均分不低于75。
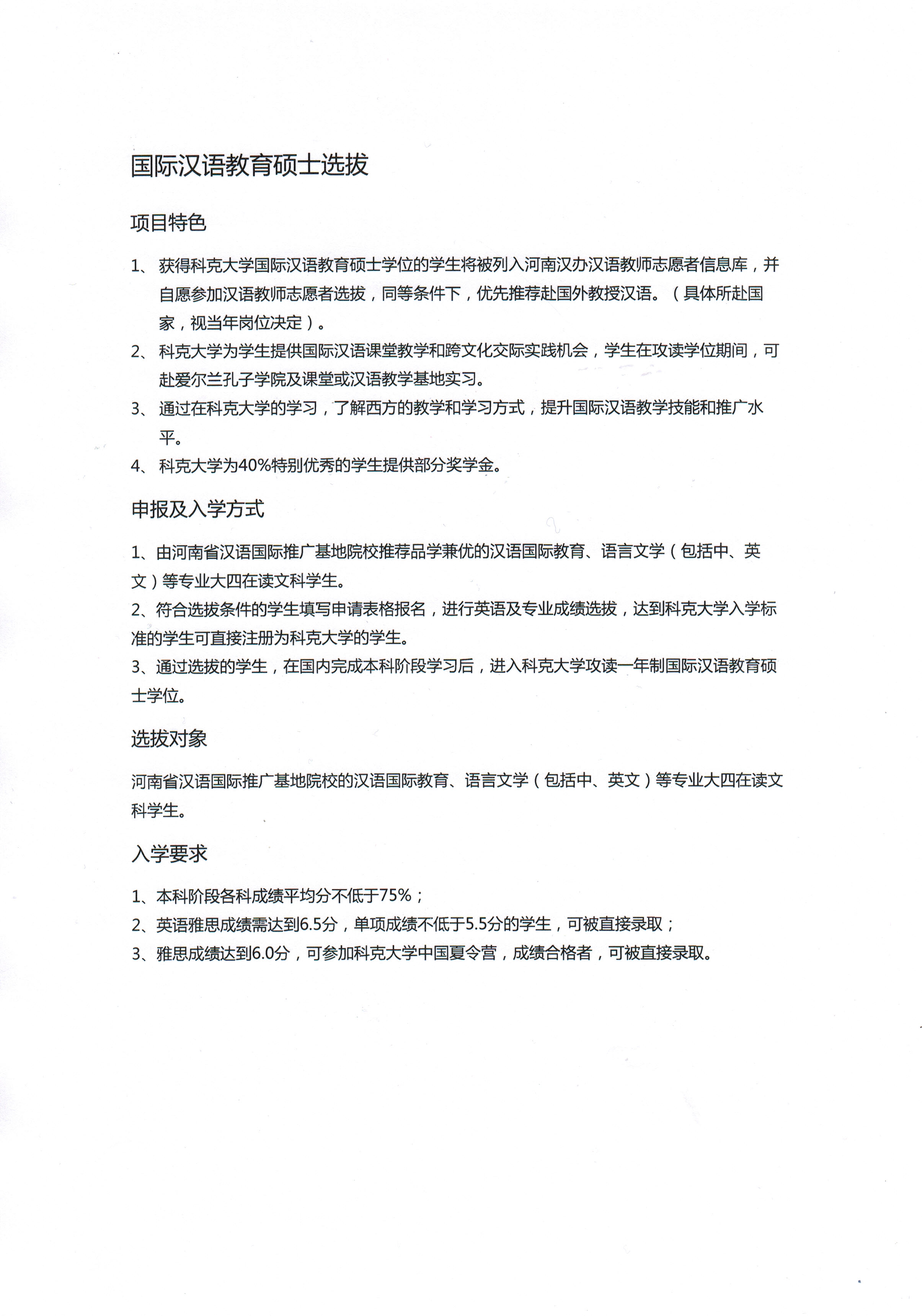
二、推荐程序
各基地院校按照推荐人选条件向我厅择优推荐人选,每个学校最多推荐三名,于2016年3月15日前将下述材料报送至我厅国际处/汉办。
1.申请人信息表;
2.申请人本科在校成绩单复印件;
3.申请人普通话水平证书复印件;
4.申请人其他相关材料,如资格证书、获奖证明复印件等。
二、录取程序
我厅将根据推荐材料,综合评估人边,择优预录取。预录取人员需参加英语雅思考试,成绩达到6. 5分,单项不低于5. 5分者可被直接录取。
四、派出时间
爱尔兰大学硕士入学时间一般为9月份。
五、优惠政策
1.获得科克大学国际汉语教育硕士学位的学生将被列入我办汉语教师志愿者信息库,在自愿参加汉语教师志愿者选拔中,与其他候选人同等条件下,优先推荐赴国外教授汉语;
2.科克大学为学生提供国际汉语课堂教学和跨文化交际实践机会,学生在攻读学位期间,可赴爱尔兰孔子学院及课堂或汉语教学基地实习;
3.科克大学为40特别优秀的学生提供部分奖学金。
联系人:孔蓉
电话: 0371-69691769
地址:郑州市正光路口号D809室
河南省教育厅国际处/汉办
邮编: 450018
附件: 1、有关汉语国际推广基地院校名单(含培育基地)
2、申请人信息表
3、项目介绍
