

在全国工商管理专业学位研究生教育指导委员会的指导下,中国管理案例共享中心主办的第十四届“全国百篇优秀管理案例”评选专家评审会在海安市召开。本届评选于2023年3月30日启动,共收到来自全国170所院校的1283篇投稿。根据各院校的推荐及组委会遴选、自主邀请,101所院校的284位专家参与了函审工作。专家评审会按照公开、公平、公正的原则,经过认真讨论,依据案例撰写标准严格把关,以投票表决的方式,最终确定发布有关获奖案例及作者通知。详情请查阅中国管理案例共享中心官网通知http://www.cmcc-dlut.cn/Home/Detail/351或关注管理案例共享DUT公众号。
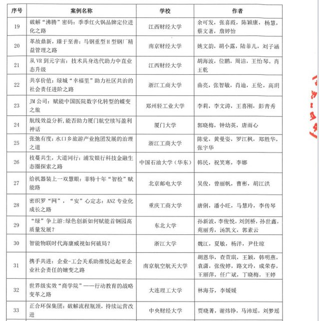
我院李莉老师撰写的MBA案例《JM公司:赋能中国医院数字化转型的蝶变之旅》从1280余篇投稿案例中脱颖而出,入选“第十四届全国百篇优秀管理案例”获奖案例。2022年李莉博士的案例《科沃斯:从“清洁工具”到“家庭伴侣”产品创新之路》入选第十三届“全国百篇优秀管理案例”。我院连续两年入选“全国百篇优秀管理案例”,可喜可贺!
“全国百篇优秀管理案例”是中国管理案例评选的最高奖项,被誉为全国管理案例教学界的“奥斯卡”。国家教育部已将“全国百篇优秀管理案例”列入学科评估指标体系,是“工商管理”一级学科评估指标中的唯一特色指标。截至目前,我院累计有2篇案例获评“全国百篇优秀管理案例”。这是我校MBA教育发展过程中一个令人瞩目的重大成就,标志着我校教学案例研究与开发工作取得了重大进展,对我校的学科建设和案例建设也起到了重要推动作用。
序号 |
案例题目 |
作者 |
百优案例 |
时间 |
1 |
科沃斯:从“清洁工具”到“家庭伴侣”产品创新之路 |
李莉,徐靓颀,浦徐进,赵亮 |
第十三届“全国百篇优秀管理案例” |
2022.09 |
2 |
JM公司:赋能中国医院数字化转型的蝶变之旅 |
李莉,李文涛,王喜刚,彭青秀 |
第十四届“全国百篇优秀管理案例” |
2023.09 |
