为切实加强党员志愿者服务队伍建设,充分发挥党员的凝聚力、战斗力,牢固树立服务群众的思想理念,提高办事效率,密切党群、干群关系,充分发挥党员的先锋模范作用,提高文明素养,促进社会和谐。结合我校实际,为使党员志愿者服务队伍的活动开展有序、效果明显,特制定了如下活动计划:
一、指导思想
以自愿、公益、实效为原则,建立党员志愿者服务队伍,充分发挥党员先锋模范作用,弘扬“奉献、友爱、互助、进步”的志愿者精神,为全校师生和广大群众提供服务和帮助,充分挖掘广大党员教职工的潜力,弥补学院各项管理工作中的不足,为构建和谐社会作出积极贡献。
二、组织领导
校文明办负责收集和整合志愿服务项目、组织志愿服务项目队、团队管理、宣传联络等志愿服务的日常管理工作。
三、活动内容
在学校《郑州轻工业学院2016年志愿服务活动方案》的基础上,进一步发挥师生党员的作用,围绕社会所需,群众所求,以生活困难的群众为服务重点,开展扶贫帮困、治安维稳、文体娱乐、环境保护,信息咨询、就学就医、就业创业、法律援助等各类党员志愿者服务活动。
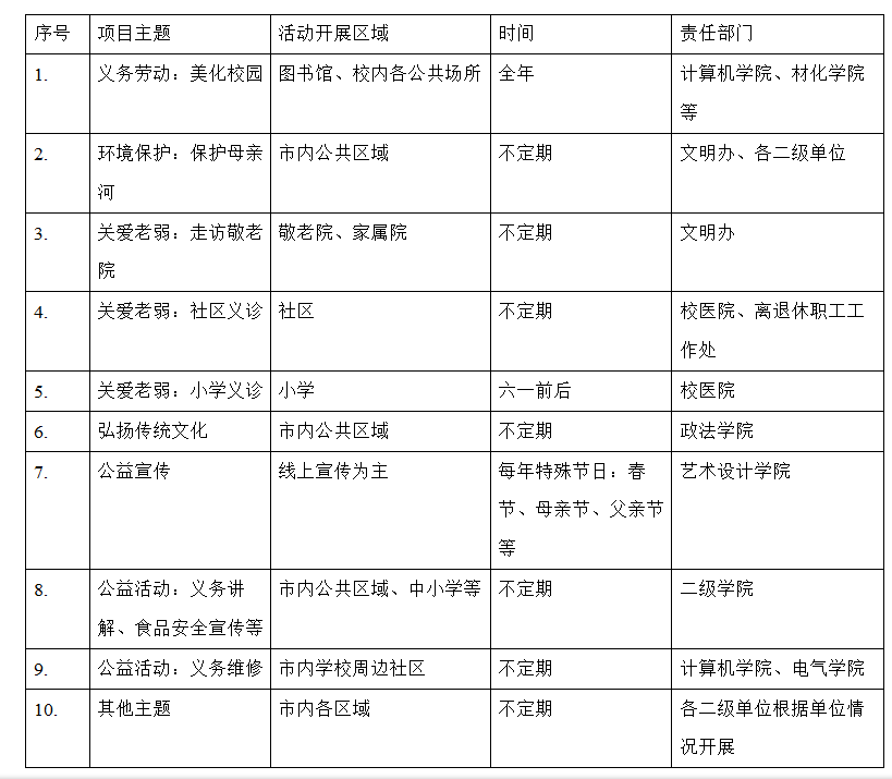
四、活动 安排

郑州轻工业学院文明办
2016年3月7日
