
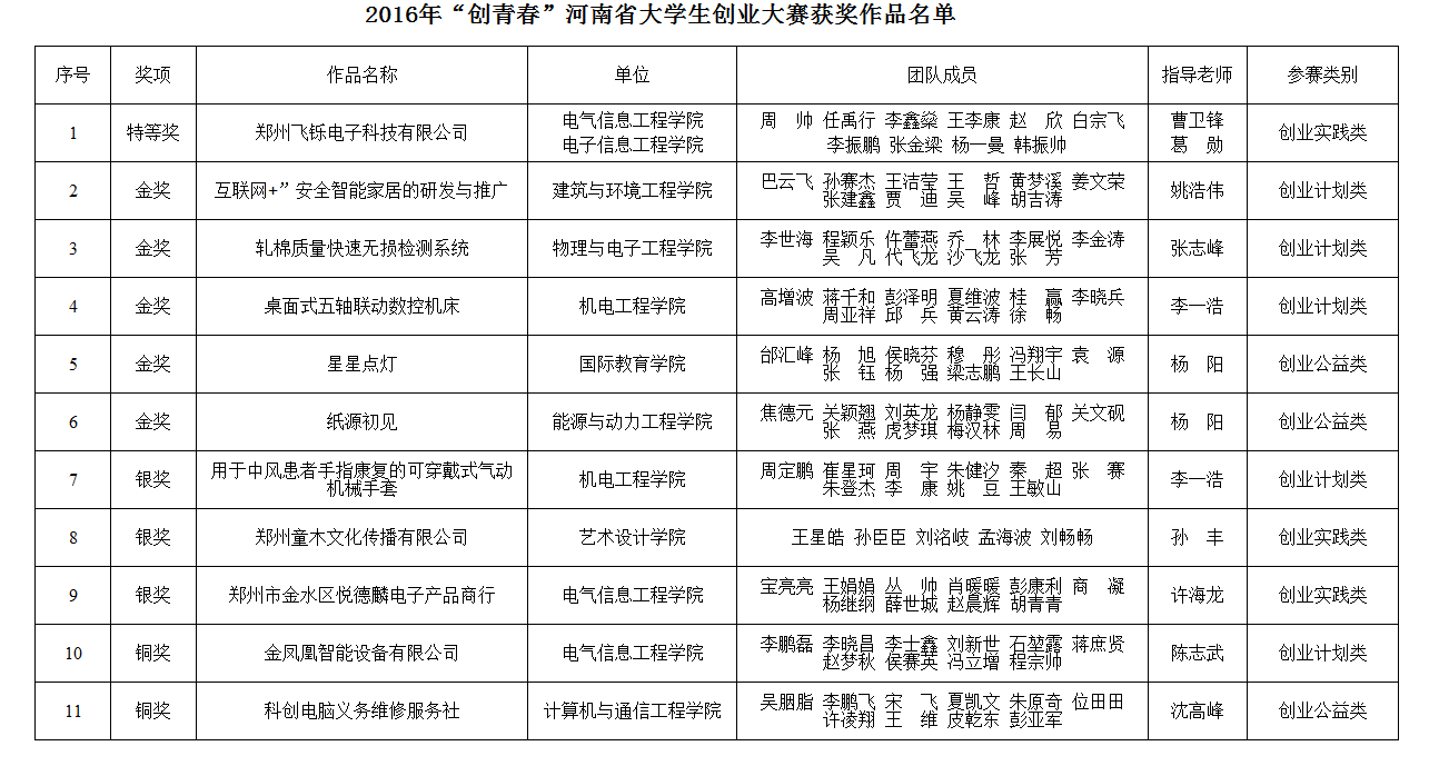
近日,由共青团河南省委、河南省教育厅、河南省工业和信息化厅、河南省科学技术协会、河南省学生联合会主办,河南农业大学承办的“创青春”河南省大学生创业大赛终审决赛在河南农业大学落下帷幕。我校选送的13个参赛团队经过奋力拼搏,在终审决赛中斩获特等奖1项,金奖5项,银奖3项,铜奖2项,学校获得优秀组织奖。
本届“创青春”大学生创业大赛分为“挑战杯”大学生创业计划竞赛、创业实践挑战赛、公益创业赛3项主体赛,MBA、电子商务2项专项竞赛。自4月份活动启动以来,来自55所高校的近2万名大学生共计2400多支创业团队参加了校级比赛。经高校选拔推荐、省竞赛指导委员会秘书处资格审查,有621件作品进入省级复赛。经省竞赛评审委员会认真评审后,38所高校的181件作品参加了终审决赛。
为准备好此次比赛,学校从今年2月开始启动大学生创业大赛的准备工作,各学院认真筹备、精心组织,广大同学踊跃报名。3月,校内比赛顺利开展,共收到近800名学生的参赛作品130余件。4月,经过周密组织,校内初赛结束,并将评选出的13项创业计划竞赛、创业实践挑战赛、公益创业赛优秀作品代表学校参加全省比赛。在备赛的两个多月里,学校邀请校内外专家、风险投资人、高校创业指导教师为比赛团队开展系统培训和模拟答辩辅导,有效地提升了我校参赛作品质量和学生答辩的水平。
此次获奖的作品中的特等奖《郑州飞铄电子科技有限公司》项目将代表我校参加2016“创青春”全国大学生创业大赛;MBA《聊城巨龙新能源车业有限公司新能源汽车项目》,《郑青春校园综合服务平台》、《郑州童木文化传播有限公司》、《项城市雪兰果服装有限公司》等项目将代表我校参加“创青春”全国专项赛。
近年来,我校始终将学生创新创业活动作为人才培养的重要一环,加大在政策制度、资金投入、氛围营造等方面的力度,取得了显著成效。学校各级团组织将大学生创新创业活动作为服务青年学生成长成才工作的重要抓手,紧密联系教务处、就业指导中心、工程训练中心等相关部门及各二级学院,积极探索创新活动形式,拓宽创业实践渠道,健全创新创业活动机制,不断推动学生创新创业活动的深入发展,在大学生中营造了创新创业的浓厚氛围。


